通辽地区初级会计专业技术资格考试成绩合格考生:2021年度全国会计专业技术初级资格证书开始发放,考试成绩合格的考生,携带本人身份证原件、考试成绩合格单(全国会计资格评价网http://kzp.mof.gov.cn/打印)到考试所在地考试管理机构审核并领取证书。2021年度初级会计专业技术资格合格证书可委托他人审核并领取......
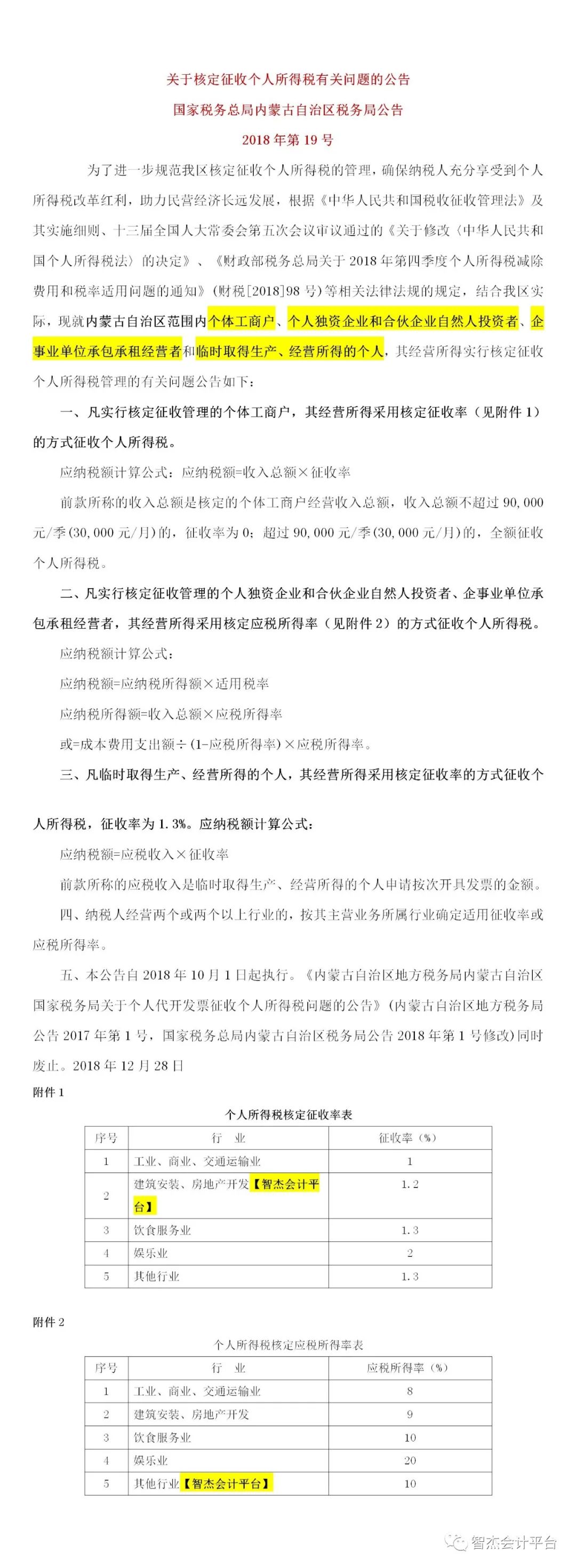
2021-11-25政 策 内 容个人申请代开发票疑难问题处理特别提醒实务1: 自然人代开的发票,能否享受月不超过15万元(季度45万元)免征增值税优惠?答复: 一般来讲不可以的,因为自然人属于按次纳税,不属于按期纳税。但是特殊情形是可以的,比如个人采取一次性收取租金形式出租不动产取得的租金收入,......
2021-11-24一、财务报表的概述与分类财务报表至少应当包括资产负债表、利润表、现金流量表、所有者权益变动表、附注。二、财务报表的分类1.财务报表按编报期间不同,可分为中期财务报表和年度财务报表。中期财务报表又可分为月度财务报表、季度财务报表、半年度财务报表和年初至本中期末的财务报表。2.财务报表按编报主体不同,可分为个别财务报表和合......
2021-11-22很多通辽的学员对处理固定资产的账务处理掌握的不太好,下面我们看下处理固定资产如何核算的。固定资产处置的账务处理企业出售、转让、报废固定资产或发生固定资产毁损,应当将处置收入扣除账面价值和相关税费后的金额计入当期损益。固定资产的账面价值是固定资产成本扣除累计折旧和累计减值准备后的金额。通过“固定资产清理”科目核算。具体包......
2021-11-21目前老师在通辽地区从事会计辅导工作,对于很多学员最苦恼的就是学习零基础会计一段时间云里来雾里去的,感觉一点都不懂很是着急,我整理了一下把出现问题的分了下类总结下来有四种吧。一、课上听课效果很好,感觉自己对当天的学习吸收的很好,回去没有进行复习和预习久而久之发现对会计的原理越来越乱,找不到头绪了。总结下来就是没有很好的学......
2021-11-20对于经查明确实无法支付的应付款项可按规定程序报经批准后,转作营业外收入。企业对确凿证据表明确实无法收回的应收款项,经批准后作为坏账损失。对于已确认为坏账的应收款项,并不意味着企业放弃了追索权,一旦重新收回,应及时入账。坏账是指企业无法收回或收回的可能性极小的应收款项。由于发生坏账而产生的损失,称为坏账损失。企业通常应将......
2021-11-19通辽会计学员对年数总和法下折旧的计算如何理解掌握呢?如果购买的固定资产是整年的比如12月买的我们计算折旧是比较简单的,可是题中有时候购买的固定资产不是整年的是月中的某个月份,那我们计算的时候就要注意,年数总和月份的计算。我们举例:A公司为一般纳税人,采用年数总和法计提固定资产折旧,2019年11月12日购买一台机械设备......
2021-11-19内蒙古通辽科尔沁区、科尔沁左翼中旗、科尔沁左翼后旗、开鲁县、库伦旗、奈曼旗、扎鲁特旗、霍林郭勒市2022年初级会计职称考试在几月份?目前关于2022年初级会计职称考试相关信息暂未公布,大家可以先参考一下2021年初级会计职称考试相关信息。 ......
2021-11-16谈谈我对会计专业的认识与了解希望能帮助即将选择这个专业的学生。最初选择会计专业并并没有经过深思熟虑的,而是听取母亲的意见。所以最开始由于没有怎么接触过会计,我对会计的认识还是有些偏颇的,认为会计仅仅是记账。通过学科入门指导,我才慢慢认识到,会计记账只不过是财务工作的一小部分,不仅仅是记账,更不是流水账,而是需要建立在基......
2021-11-082024-01-23
2023-03-14
2022-11-03
